Skip to content

How to find the best price for health insurance?

Gas boiler maintenance and repair: everything you need to know to avoid unpleasant surprises

Malfunction, incorrect installation: legal recourse in case of defects

QAI: Regulatory obligations for public buildings and schools

Towards more responsible consumption: understanding the new green electricity offers

Winter and old age – how to adapt your health insurance to the increased risks?

Choosing the right agricultural water tank for sustainable water management on the farm

Better agricultural logistics for a more energy-efficient farm

How are insurers adapting to on-board technologies in electric vehicles?

Building a Livestock Building: What You Should Know Before You Start

Smart energy savings: how to reduce your electricity and gas bills without losing comfort?

For the start of the student year, choose the right electricity contract

Carbon footprint: an essential tool for the ecological transition of businesses

Paper compost bags: the real zero-plastic alternative?

Animal welfare: what is changing in our farms in France?

How to choose a payment solution for your e-commerce?

Sponsor an orphan with Human Appeal: a tax-deductible act of solidarity

Insuring a car without a license: obligations, procedures and practical advice

What are the advantages of a kit storage warehouse?

Environmental impact of vaping: feedback on Blu electronic cigarettes

economy, ecology, energies, innovations and society

economy, ecology, energies, innovations and society

Reconciling economy and ecology for the good of all: debates, society, politics, health, technologies, gardening, transport and housing

  • Home
  • Research
  • forums
    • Heating and Insulation
    • renewable Energies
    • Health, environment and pollution
    • biofuels
    • Solar Thermal
    • Photovoltaic solar
    • Company and Philosophy
    • Science and Technology
    • Water injection in engines
    • Money, economy and finance
    • Sustainable consumption
    • Global warming (GHG, CO2)
    • electric transport
    • New transport
    • Fossil and nuclear energy
    • House, construction and housing
    • Green building and Bioclimatism
    • Electricity and IT
    • Repair a Breakdown
    • Plumbing and sanitary
    • Water Management
    • Gardening
    • Agriculture
    • Recycling and waste
    • Natural or human disasters
  • Thematics
    • Biofuels and Biomass
      • Crude vegetable oil
      • Wood heating
      • The pellets or wood pellets
      • renewable oil Laigret
    • Waste and recycling
    • Electricity and nuclear energy
    • Money, economy and finance
    • Geopolitics and fossil energies
    • Housing, insulation and heating
    • Water injection in engines
      • Water injection in engines: explanations and hypotheses
      • Gillier-Pantone water injection
      • Pantone engine
    • Agriculture and Food
    • New technologies and the Internet
    • Energy inventions and patents
    • Renewable energies
    • Transportation
    • Books, documentaries and films
    • Physics, Chemistry and Biology
    • Global warming
    • Health and environment
    • Company and Philosopy
    • Save and lower your bills
  • Download
  • Participate
  • Publish
  • Contact Us

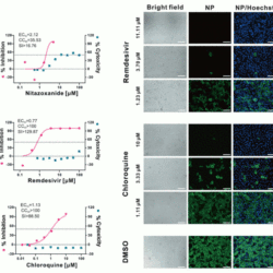
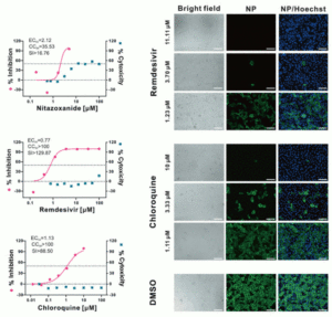
Nature_Chloroquine_Covid19

March 19, 2020March 19, 2020 Christophe Image published in: Coronavirus: the effectiveness of Plaquenil (Chloroquine) on Covid19 proven in Nature from February 4, 2020
Efficacy of planequil on covid19

On the same subject :

  • Coronavirus: the efficacy of Plaquenil (Chloroquine) on Covid19 proven in Nature from February 4, 2020
Image available in: 710 x 679 / 150 x 150 / 300 x 287 / 710 x 679 / 710 x 679 / 600 x 400 / 710 x 679 / 50 x 50 / 150 x 150 / 250 x 250
Next →

Leave comments Cancel reply.

You must be connected to write a comment.

Most recent articles

  • How to find the best price for health insurance?
  • Gas boiler maintenance and repair: everything you need to know to avoid unpleasant surprises
  • Malfunction, incorrect installation: legal recourse in case of defects
  • QAI: Regulatory obligations for public buildings and schools
  • Towards more responsible consumption: understanding the new green electricity offers
  • Winter and old age – how to adapt your health insurance to the increased risks?
  • Choosing the right agricultural water tank for sustainable water management on the farm
  • Better agricultural logistics for a more energy-efficient farm
  • How are insurers adapting to on-board technologies in electric vehicles?
  • Building a Livestock Building: What You Should Know Before You Start
  • Smart energy savings: how to reduce your electricity and gas bills without losing comfort?
  • For the start of the student year, choose the right electricity contract
  • Carbon footprint: an essential tool for the ecological transition of businesses
  • Paper compost bags: the real zero-plastic alternative?
  • Animal welfare: what is changing in our farms in France?

Read also :

  • Coronavirus: the efficacy of Plaquenil (Chloroquine) on Covid19 proven in Nature from February 4, 2020

Recent Comments

  • Jean-Louis DUFFET, president of Au Fil de l'Ourcq on Sizing of an Archimedean screw for hydropower - INSA Strasbourg
  • Arnold on Insulating a house: what is the point of using biosourced materials?
  • Philippe on Construction plans for a hydraulic ram pump
  • Emmanuel on Construction plans for a hydraulic ram pump
  • Charles-Henri on Solar map of France of sunshine and solar energy field
  • Christophe on Density of water and temperature
  • Said Ahmed Khattab on Packaging: ecological packaging in paper or cardboard for professionals
  • you laugh on Density of water and temperature
  • Armilhon on Construction plans for a hydraulic ram pump
  • MQ on Renewable energies: advantages and disadvantages

Randomly

  • The lexic
  • Free energy videos and Tesla
  • Focus on the VertVolt label
  • History of water injection in heat engines
  • How to effectively manage your fleet of long-term rental vehicles?

Econology?

Econology is the contraction of words economy and ecology, neologism invented in 2003. The Econologie.com site has existed since spring 2003. The goal is to democratize the concept of econology, for the benefit of current and future generations...

Econology aims to show that it is possible to reconcile economy, ecology and environment. Do not hesitate to visit the forums energy and the environment and join a very active community of over 20 members!

For all questions, contact us.

The site is translated into different languages, in particular on dedicated domains:

  • econologie.com, the ecological economy in French
  • econology.info: economy and ecology In English
  • econologie.de: Ökonomie und Ökologie auf Deutsch
  • econologia.net economia y ecologia in Spanish
  • ecologia.cc economia, ecologia in Portuguese
  • econologia.it economia ed ecologia in italiano

Our legal notices

Proudly powered by WordPress | Theme FlyMag by Themeisle